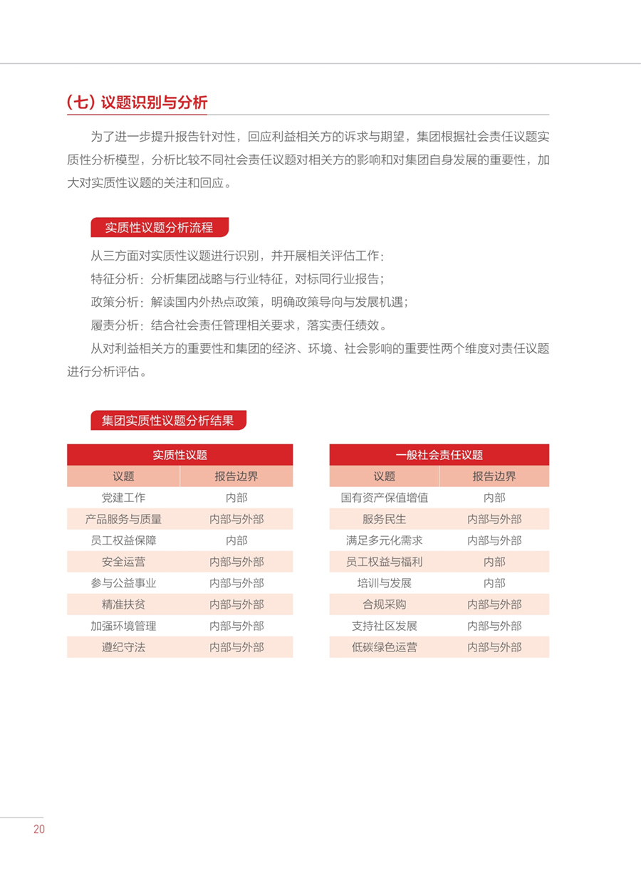
中国百亿游戏集团 20 强
安徽企业 100 强
协同办公正台 | 您是登录的第165658名网民
宣布日期:2022-10-18 浏览次数:33204
公示通告
党政机关
-- 所有 --
相关企业
着名媒体
行业网站
免责声明 | 网站地图 | 联系百亿游戏
Copyright© 2018 百亿游戏 版权所有 All Rights Reserved. 备案号:皖ICP备06002732号-1
手艺支持:网新科技(www.ibw.cn)
皖公网安备 34010402702195号