ÌìÌÃÕ¯¶È¼ÙɽׯÀÏÂ¥×°ÊÎË¢ÐÂÉè¼Æ¼Æ»®¼°Ñù°å¼ä¹¤³ÌÕбêͨ¸æ
Ðû²¼ÈÕÆÚ£º2021-04-06 ä¯ÀÀ´ÎÊý£º7464 Ðû²¼ÈË£ºÌìÌÃÕ¯°ÙÒÚÓÎÏ·Éú³¤¹«Ë¾
Ò»¡¢ÕÐͶ±êÐëÖª
ÌìÌÃÕ¯°ÙÒÚÓÎÏ·Éú³¤ÓÐÏÞ¹«Ë¾Äâ¾ÍÌìÌÃÕ¯¶È¼ÙɽׯÀÏÂ¥×°ÊÎË¢ÐÂÉè¼Æ¼Æ»®¼°Ñù°å¼ä¹¤³Ì¾ÙÐÐÕб꣬ΪÁËʹ±¾ÏîÄ¿Äܹ»¹«Õý¡¢¹«Õý¡¢¹ûÕæµÄ¾ÙÐÐÕÐͶ±ê£¬ÔñÓÅÑ¡ÔñͶ±êÈË£¬ÏÖ½«ÓйØÊÂÏîÏêϸÃ÷È·ÈçÏ£º
1¡¢ÏîÄ¿Ãû³Æ£ºÌìÌÃÕ¯¶È¼ÙɽׯÀÏÂ¥×°ÊÎË¢ÐÂÉè¼Æ¼Æ»®¼°Ñù°å¼ä¹¤³Ì
2¡¢ÏîÄ¿¸Å¿ö
ÌìÌÃÕ¯¶È¼Ùɽם׸ÂäÓÚ5A¼¶¾°Çø¡ª°²»ÕÊ¡ÌìÌÃÕ¯¾°ÎïÇøÄÚ£¬ÓÚ2004Äê4ÔÂ28ÈÕ½¨³É²¢Í¶ÈëÔËÓª£¬2007Äê11ÔÂÈÙâßËÄÐǼ¶Âùݳƺô£¬2012Äêµ×¾ÙÐÐÁË×°ÐÞºÍÉý¼¶Ë¢Ð£¬2015Äê7Ô¶þÆÚ¹ÛÆÙÂ¥ÏîĿӪҵ£¬ÊÇÒ»¸ö¼¯°ÙÒÚÓÎÏ·ÂÃÐС¢ÑøÉú²ÍÒû¡¢ÐÝÏÐÓéÀÖ¡¢¾Û»á½Ó´ýΪһÌåµÄËÄÐǼ¶°ÙÒÚÓÎÏ·¶È¼ÙÂùݡ£ÏÖÄâ¶ÔÌìÌÃÕ¯¶È¼ÙɽׯÀÏÂ¥¿Í·¿¡¢°üÏáµÈ²¿·ÖÇøÓòÖØÐÂ×°ÊÎ×°ÐÞ£¬×°ÐÞˢкóÖª×ãËÄÐǼ¶Âùݱê×¼¡£±¾´ÎÕÐ±ê¹æÄ££ºÕûÌ弯»®Éè¼Æ£¬Íê³ÉÒ»¼äÑù°å¼ä×°ÊÎˢС£
3¡¢ÏîĿʵÑ鹿ģ£º
1£©¿Í·¿ÄÚ¿Õµ÷ÖØÐ²ɹº×°Öã¬ÒԾɻ»Ð£¬£¨µ¥¼ä¡¢Ì×¼ä×°Á¢Ê½¿Õµ÷£¬±ê¼ä×°¹Òʽ¿Õµ÷£©¡£
2£©¿Í·¿ÄÚÔÓеØÌº²ð³ý£¬¸ÄΪÆÌÉèSPC¡¢WPC»ò·ÂÄ¾ÎÆµØ×©¡£
3£©¿Í·¿Ç½ÃæÎ¬ÐÞË¢°×¡£
4£©ÔÓÐʵľ¼Ò¾ß±£´æ£¬ÆÆË𲿷ַС£
5£©´²¡¢´²µæ¡¢É´´°»»Ð£¬´²¿í1.35Ã×£¨ÆäËû·¿¼äƾ֤¿Õ¼ä»®·ÖÉèÖÃ1.2Ãס¢1.35Ãס¢1.5Ã׵ȳߴ紲룩£¬´²ÏÂÉèÖõ¼¹ì»ò»¬ÂÖ£¬¿ÉÒÆ¶¯£¬´²Í·¼ÓµÆÖùÓÅ»¯£¨»òÆäËû¼Æ»®£©¡£
6£©¿Í·¿ÄÚµçÔ´¿ª¹Ø¿ØÖÆÃæ°åÌæ»»£¬¼ÓÉè³äµç²å×ù£¨´øUSB½Ó¿Ú£©£¬ºÏÀí¾ÙÐнṹ¡£
7£©ÎÀÉú¼ä²£Á§ÁÜÔ¡·¿²ð³ý£¬¶¥²¿¼¯³É¿Û°å»»Ð¡£
8£©¿Í·¿½ø»§ÃÅÌæ»»£¬º¬ÃÅÅÆ¡¢ÃŽûÏµÍ³Ìæ»»£¬¹ÜµÀ¾®ÃÅÌæ»»£¨·À»ð²ÄÖÊ£©¡£
9£©°üÏáµØ°åÌæ»»£¬½ÓÄÉ·ÂÄ¾ÎÆµØ×©£¬Ç½Ãæ½ÓÄɹèÔåÄàÅçÍ¿£¬±¾´ÎÖ»ÈÏÕæÉè¼Æ¼Æ»®¡£
ÒâÏòµ¥Î»¿É×ÔÐÐ×éÖ¯¾ÙÐÐÏÖ³¡Ì¤¿±¡£
4¡¢·¢°üµ¥Î»£º°²»ÕÊ¡ÌìÌÃÕ¯°ÙÒÚÓÎÏ·Éú³¤ÓÐÏÞ¹«Ë¾
5¡¢ÏîÄ¿½¨ÉèËùÔÚ£ºÌìÌÃÕ¯¾°ÎïÇøÄÚ
6¡¢ÏîÄ¿Éè¼ÆÒªÇó
£¨1£©ÒÔÉÏÄâʵÑéÏîÄ¿¾ùλÓÚ½ðÕ¯ÏØÌìÌÃÕ¯¾°ÎïÇøÄÚ£¬ÓÉͶ±êÈË×ÔÐÐ×éÖ¯ÏÖ³¡Ì¤¿±¡£
£¨2£©ÖܱßÇéÐÎе÷ÐèÇó˵Ã÷£ºÖª×ã¹ú¼Ò¡¢Ê¡¡¢Êм°ÆäËûµÄÏà¹ØÏÖÐл®¶¨¡£
£¨3£©ÖÊÁÏÑ¡ÐÍÓëÐÂÊÖÒÕÖÊÁÏÓ¦Ó㺾ßÓÐͨÓÃÐÔ¡¢ÊÖÒÕÉÏÏȽø¡¢¿É¿¿¡¢ÊÊÓᢺÏÀí¡¢¾¼ÃÉϺÏÀí¡£
£¨4£©Éè¼Æ¼Æ»®°üÀ¨ÆðÔ´¼Æ»®Æ½ÃæÍ¼¡¢Ð§¹ûͼ¡¢Éè¼ÆÔ¤Ëã¡¢¹¤ÆÚÍýÏë¡¢Éè¼ÆÓöȱ¨¼ÛµÈÄÚÈÝ¡£
7¡¢ÊÖÒÕÒªÇó
1£©±¾ÏîÄ¿ÆðÔ´¼Æ»®Éè¼ÆÐ§¹ûÐèµÖ´ï¹ú¼ÒÊ¡Êм°¹ú¼Ò×ÔÈ»±£»¤ÇøµÄÏà¹ØÏÖÐÐÒªÇó¡£
2£©ÆäËûЧ¹ûÎļþ¾ùÓ¦Öª×ãÏÖÐйú¼Ò¹æ·¶¡¢ÐÐÒµ±ê×¼¡¢µØ·½±ê×¼µÄÒªÇó¡£
3£©Í¶±êÈËΪ±¾ÏîÄ¿Å䱸µÄÉè¼ÆÐ¡×é³ÉÔ±±ØÐèרҵÅäÌ×£¬Öª×ã±¾ÏîÄ¿ÐèÇó¡£
4£©ÏîĿʵÑéʱ´ú£ºÉè¼Æµ¥Î»ÐëÆ¾Ö¤Ê©¹¤½ø¶È·Öרҵ½ø×¤Ê©¹¤ÏÖ³¡Ö¸µ¼Ê©¹¤¡£
8¡¢·þÎñÖÜÆÚÆÚ£º30ÈÕÀúÌì
9¡¢×î¸ßÏÞ¼Û£º8ÔªÈËÃñ±Ò£¨ÆäÖÐÉæ¼°ÓöÈ3ÍòÔª£¬Ñù°å·¿×°ÊÎÓöÈ5ÍòÔª£©¡£
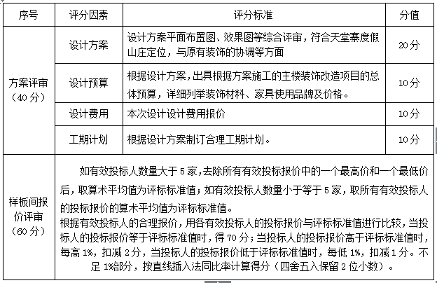
10¡¢ÆÀ±ê·½·¨£ºÌìÌÃÕ¯°ÙÒÚÓÎÏ·Éú³¤¹«Ë¾ÕбêÏòµ¼Ð¡×éͨ¹ý×ÛºÏÆÀÉó·½·¨ÔñÓÅÑ¡ÔñÖбêºòÑ¡ÈË¡£Âú·Ö100·Ö£¬ÆäÖмƻ®Éè¼Æ²¿·Ö40·Ö£¬Ñù°å¼ä±¨¼Û60·Ö¡£
¶þ¡¢Í¶±êÈ˵Ä×ÊÖÊ¡¢×ʸñÒªÇó
1¡¢Í¶±êÆóÒµ×ÊÖÊ¡¢×ʸñÒªÇ󣺾߱¸¹¤³ÌÉè¼Æ×ۺϼ׼¶»ò¹¤³ÌÉè¼ÆÐÞ½¨×°ÊÎרҵÒÒ¼¶¼°ÒÔÉÏ×ÊÖÊ£»
2¡¢ÏîÄ¿ÈÏÕæÈË(Éè¼ÆÈÏÕæÈË)£º¾ß±¸Ò»¼¶×¢²áÐÞ½¨Ê¦£»¾ßÓÐÀàËÆÏîÄ¿ÂÄÀú£»
Èý¡¢ÆäËû
1¡¢¸¶¿î·½·¨£ºÌύЧ¹û£¨Ê©¹¤Í¼Éóͼ¼°¸ñ£©ºó¸¶ÖÁÌõÔ¼¼ÛµÄ50%£¬¹¤³ÌÑéÊÕ¼°¸ñºó¸¶45%£¬5%×÷ΪÖʱ£½ðÒ»Äêºó¸¶Ç壬µÚ¶þÅú²¦¿î±ØÐèÔÚµÚÒ»Åú²¦¿îÂúÁù¸öÔÂÒÔºó¡£Í¶±êÈËÌá½»µÄͶ±êÎļþÖÐÈôÓйØÓÚ¸¶¿îÌõ¼þµÄ±íÊöÓëÕбêÎļþ»®¶¨²»·û£¬½«±»ÊÓΪʵÖÊÐÔ²»ÏìÓ¦£¬½«µ¼ÖÂͶ±êÎÞЧ¡£
2¡¢Í¶±êÎļþÃûÌÃ×ÔÄ⣬Ͷ±êÎļþÄÚÈÝÖ÷Òª°üÀ¨£ºÉè¼Æ¼Æ»®Æ½ÃæÍ¼¡¢Ð§¹ûͼ£¬Ñù°å¼äʵÑéʹÓÃÖÊÁÏµÄÆ·ÅÆ¡¢µ¥¼Û¡¢×ÜÌåÓöȵȡ£ÆäËûδ¾¡ÊÂÒËÌõÔ¼ÖÐÔ¼¶¨¡£
3¡¢Í¶±ê×èÖ¹ÈÕ¼°¿ª±êʱ¼ä2021Äê4ÔÂ14ÈÕÏÂÖç2µã¡£Í¶±êÎļþËÍ´ïËùÔÚ¼°¿ª±êËùÔÚ£ºÌìÌÃÕ¯ÓοÍÖÐÐĶþÂ¥¾Û»áÊÒ¡£
4¡¢ÁªÏµÈË£º»Æ×ñÓî ÁªÏµµç»°£º18119796027
ÌìÌÃÕ¯°ÙÒÚÓÎÏ·Éú³¤¹«Ë¾
2021Äê4ÔÂ6ÈÕ




